Toggle navigation
首页
关于我们
公司介绍
企业架构
业务范畴
企业文化
业务板块
智能化工程板块
信息化系统板块
数据云平台板块
精选案例
新闻动态
信息公告
联系我们
新闻公告
新闻动态
信息公告
新闻公告
当前位置:
首页
>新闻公告
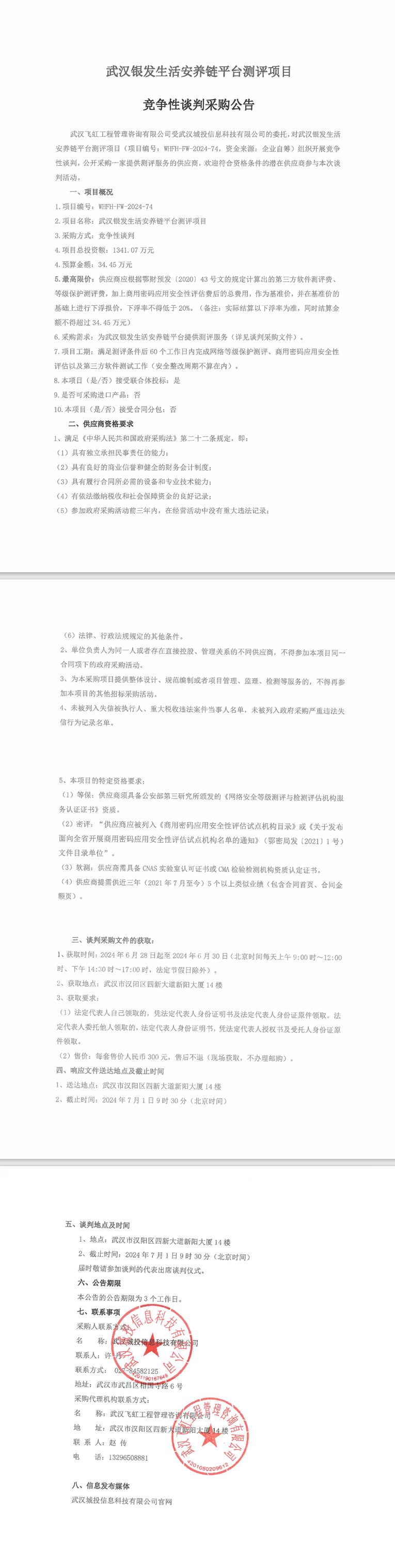
武汉银发生活安养链平台测评项目竞争性谈判采购公告
发布人:系统管理员 发布时间:2024-06-28
关于我们
公司介绍
企业架构
业务范畴
企业文化
业务板块
智能化工程板块
信息化系统板块
数据云平台板块
新闻公告
公司新闻
公司公告
联系我们
电话:027-84582125
传真:027-84582125
邮箱:342025126@qq.com
地址:武汉市武昌区相国寺路6号
咨询热线
027-84582125